空间小故障突发如何应对解决?实用指南助你轻松应对!
随着科技的快速发展,空间技术的运用越来越广泛,即便在先进的科技领域,也难免会出现突发故障,尤其是在空间狭小环境下,一旦发生故障,可能会带来更大的困扰和挑战,本文将探讨空间小突发故障的特点、原因以及应对策略。空间小突发...
守护天使行动,姑娘在现场的全面保护
在当今社会,保护女性权益已经成为一项重要的社会责任,我们必须贯彻落实现场的行动,确保每一位姑娘都能得到应有的尊重和保障,本文将从多个角度探讨如何保护姑娘,并深入现场,展现实际行动。认识保护姑娘的重要性1、性别平等:保...
不壮发展与持续进步,探索不断进步之路
在当下这个日新月异的时代,发展成为了全球共同的主题,我们面临的问题并非简单的壮大,而是在不断的发展中寻找平衡,追求持续进步,我们追求的不仅仅是数量的增长,更是质量的提升。“不壮发展”与“不断发展”这两个看似矛盾的词汇...
喀山联邦大学全球排名及学术影响力解析
喀山联邦大学,作为俄罗斯著名的高等教育机构,一直以来都备受关注,随着全球高等教育竞争的日益激烈,了解喀山联邦大学的世界排名及其学术影响力,对于想要深入了解这所大学的人们来说,显得尤为重要。喀山联邦大学的概述喀山联邦大...
独家委托押金合理数额解析,如何确定合适的押金标准?
在房地产市场日益活跃的当下,独家委托押金作为一种交易习惯逐渐受到关注,对于委托方和受托方来说,合理设定押金金额至关重要,本文将围绕“独家委托押金多少合适”这一主题展开分析,旨在为双方提供有益的参考和建议。独家委托押金...
焦作最新消息今日快报
焦作市作为河南省的一个重要城市,近年来在经济、文化、社会等各个领域取得了显著进展,我们将为您带来焦作最新的消息和新闻。经济发展稳步前行焦作市在近年来积极推进经济结构调整,加强产业转型升级,经济发展呈现出稳步前行的态势...
潍坊六轴货车最新动态,行业重磅新闻头条
关于潍坊六轴货车的新闻备受关注,随着物流行业的快速发展,货车作为重要的运输工具,其动态一直备受关注,本文将对潍坊六轴货车的最新消息进行报道,以便广大读者了解。潍坊六轴货车市场需求增长近年来,随着物流行业的蓬勃发展,潍...
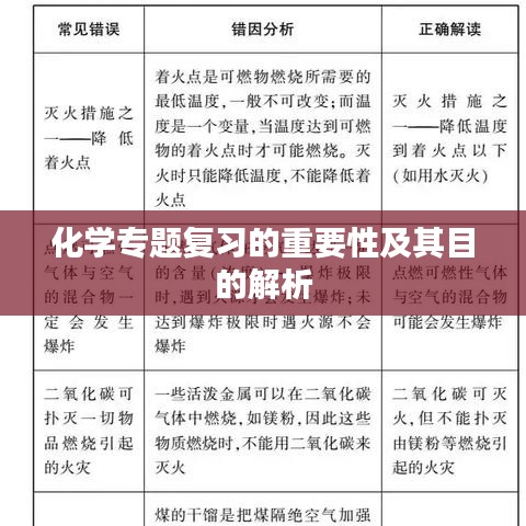
化学专题复习的重要性及其目的解析
化学作为一门自然科学,在我们的日常生活、工业生产以及科学研究中发挥着重要作用,随着学习的深入,我们会进行化学专题复习,其目的在于深化对化学知识的理解,提升我们的化学素养,并为未来的学术研究和实际应用打下坚实的基础。化...
成都最新状况解读,今日通报图分析
成都市,作为中国西部地区的重要城市,近年来在经济、文化、科技等方面取得了显著的发展成果,我们将根据“成都今日最新状况通报图”来详细解读成都市的最新发展状况。经济发展1、经济增长:根据最新通报图,成都市的经济发展保持了...
足球专题纪录片,绿茵场上的荣耀与梦想之旅
足球,一项全球热爱的运动,承载着无数人的激情与梦想,在这个充满热血与汗水的领域里,足球专题片为我们展现了绿茵场上的荣耀与奋斗,本文将带领大家走进足球专题片的魅力世界。足球专题片的起源与发展足球专题片是一种以足球为主题...














粤ICP备17092628号-1