初中历史知识深度解析专题讲座
历史,是人类文明的记忆与传承,是每个人成长过程中的必修课程,对于初中生而言,历史不仅是知识点的学习,更是对世界观、价值观的培养,本次初中历史知识专题讲座,旨在帮助同学们深入理解历史,掌握学习技巧,激发对历史文化的热爱...
探索无尽的漫画世界,尽在百度免费漫画!
在这个数字化时代,漫画已经成为许多人生活中的一部分,它们以其独特的方式带给我们无尽的欢乐和启发,而今天,我们将聚焦于一个关键词:“百度一下免费漫画”,让我们一起探索这个充满奇幻和精彩的漫画世界吧!什么是“百度一下免费...
长沙武山游玩攻略大全,探秘美景,尽享自然风情!
长沙,这座历史文化名城,不仅有着繁华的都市景色,还拥有众多自然风光,武山以其独特的山水景观和深厚的文化底蕴,成为游客们争相探访的热门目的地,本攻略将带您领略长沙武山的魅力,助您更好地规划行程,享受美好的旅行。目的地介...
丹阳无尘净化室公司行业排名及影响力解析
丹阳,以其独特的地理位置和丰富的产业资源,逐渐发展成为无尘净化室行业的重镇,随着科技的不断进步,无尘净化室的需求与日俱增,丹阳地区的企业在这一领域取得了显著的成绩,本文将探讨丹阳无尘净化室公司的排名及其行业影响力。丹...
菏泽鞋柜设计TOP10榜单,精选排名一览无余!
在菏泽这个美丽的城市,鞋柜设计不仅仅是一个简单的收纳工具,更是家居美学的重要组成部分,随着人们对生活品质的追求不断提高,鞋柜设计也变得越来越多样化、精致化,本文将为您介绍菏泽鞋柜设计排名前十名,带您领略当地鞋柜设计的...
史前黑豹动物排行榜TOP10
史前动物世界充满了神秘与惊奇,在这篇文章中,我们将聚焦于那些令人震撼的史前黑豹动物,并为您揭晓史上前十名的黑豹动物排名,让我们一同走进那个遥远的时代,探索那些早已消失在历史长河中的神奇生物。安氏兽(Anomodon)...
邢台回国攻略,最新指南助你顺利入境
随着国际旅行的逐渐复苏,越来越多的人开始计划回国行程,对于在邢台工作或生活的朋友们来说,了解最新的回国攻略是非常重要的,本文将为您提供一份详尽的邢台回国攻略最新指南,帮助您顺利完成回国手续,顺利抵达家乡。了解政策动态...
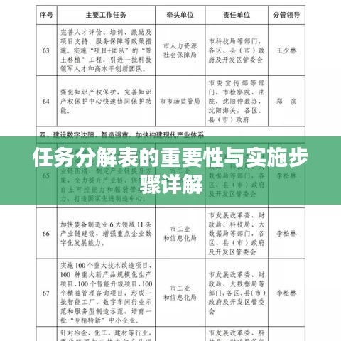
任务分解表的重要性与实施步骤详解
任务分解表的含义与重要性在当今社会,项目管理已成为各行各业不可或缺的一部分,而在项目管理中,"落实任务分解表"则是一个至关重要的环节,任务分解表,即将整个项目或任务按照特定的要求和逻辑划分为多个小...
领克03历史上的里程碑,1月3日诞生的豪华大屏
时光荏苒,岁月如梭,在历史的长河中,每一个日子都承载着人类文明的进步与变迁,让我们共同回望那个充满创新与突破的01月03日,聚焦于领克品牌下的车型——领克03及其独特的15.4寸屏幕。领克品牌的崛起提及领克,人们总会...
一月份高速设计风格的独特之处
随着科技的不断进步和全球化的快速发展,设计领域也在不断地推陈出新,作为引领时尚潮流的重要载体,高速设计风格在各个领域都展现出了独特的魅力,本文将详细介绍在一月份,高速设计风格的特点及其在设计领域的体现。概述高速设计风...














粤ICP备17092628号-1